用一个在远距离IoT连接中的模块应用 讲清楚LoRaWAN 的特性

用一个在远距离IoT连接中的模块应用 讲清楚LoRaWAN 的特性

作者:Stephen Evanczuk

关键词:LoRaWAN,IoT,模块

在农业、资产跟踪、公用事业和物联网 (IoT) 等许多基于传感器的大规模生产应用中,开发人员需要提供能用于更广泛工作范围的安全连接。专为支持此类设备的超大型网络而设计,远程广域网 (LoRaWAN) 协议能提供有效的解决方案,但要快速实施优化的通信子系统,需要对其足够熟悉且具备专业知识。

什么是 LoRaWAN?

LoRaWAN 在现有的无线连接选项中已成为一种有效的解决方案,适用于基于服务器的应用,可与远在 Wi-Fi 或蓝牙等常用无线方案覆盖范围之外的低功耗终端设备连接。在 LoRaWAN 网络中,应用服务器通过传统的传输控制协议/互联网协议 (TCP/IP) 网络与 LoRaWAN 网关通信(图 1)。

图 1:在典型的 LoRaWAN 网络应用中,服务器连接到网关,而网关则借助 LoRa 技术的远距离、低功耗功能连接可能位于数公里之外的终端设备。(图片来源:Murata Electronics)


LoRaWAN 网关则采用在未授权的工业、科学和医疗 (ISM) 频带上运用的 LoRa 亚千兆射频 (RF) 技术与终端设备通信。LoRa 技术面向相对低比特率的应用,最大比特率约 10 Kbps,但它在远距离应用方面具有独特的优势。

LoRa RF 基于扩频技术,允许开发人员以比特率换距离,可在农村地区轻松实现超过 15 公里的可靠双向通信,在人口密集的城区室内位置可实现超过 5 公里的可靠双向通信。

借助 LoRaWAN 的安全模式,LoRaWAN 协议可保护通信流量。LoRaWAN 采用一对安全密钥:一个用于确保数据包级别的真实性和完整性,另一个用于为终端设备与应用服务器之间的信息提供端到端的安全性。

LoRaWAN 协议在平衡终端设备功耗与应用的通信需求方面具有更多优势。LoRaWAN 网络中的设备有 3 种操作类型:A 类、B 类和 C 类。三类设备均可根据需要传输信息,但其类别决定何时可以接收信息。

A 类设备能效最高,设计用于事件驱动的操作,例如当传感器检测到环境变化时。A 类设备可在两次事件之间保持休眠状态,仅在传感器采集数据后唤醒足够传输数据的时间,然后在上行链路传输后以指定的延迟(RX1 和 RX2)打开下行链路接收窗口(图 2)。

图 2:能效最高的 LoRaWAN 类别(A 类操作)让设备尽可能长时间休眠,仅在向网关传输(上行链路)数据时才开始工作,并在上行链路完成后打开第 1 个接收窗口 (RX1) 和第 2 个接收窗口 (RX2)。(图片来源:Murata Electronics)


B 类设备支持按应用要求的时间表定期运行。对于 B 类设备,LoRaWAN 协议允许设备按指定时间表打开下行链路接收窗口,利用网关发送的信标使终端设备与网络同步(图 3)。

图 3:LoRaWAN B 类设备利用所连接网关发送的信标来保持定时,从而实现同步的下行链路。(图片来源:Murata Electronics)


C 类设备设计用于需要终端设备持续监听下行链路消息的应用。由于 C 类设备需要保持活跃状态,因此通常由线路供电,而 A 类甚至 B 类设备由电池供电(图 4)。

图 4:LoRaWAN C 类设备通常由恒定电源供电,始终保持活跃状态,在不传输上行链路消息时不断监听下行链路消息。(图片来源:Murata Electronics)


尽管 LoRaWAN 网络的概念看似简单,但其实施却需要足够的知识和经验,才能在 LoRaWAN 协议的详细运行参数与其基础 LoRa 技术之间找到正确的平衡。

经过认证的 LoRaWAN 模块提供了一种即用型解决方案

Murata Electronics 的 LBAA0QB1SJ-296 模块和关联固件提供了一种即用型解决方案,可加速 LoRaWAN 网络连接,为终端设备提供了完整的 LoRaWAN 认证解决方案。该模块集成了 Semtech 的 SX1262 LoRa 收发器、STMicroelectronics 的 STM32L072 微控制器(带 192 Kb 闪存)、射频开关和温度补偿晶体振荡器 (TCXO)。其采用屏蔽树脂模塑封装,尺寸仅为 10.0 x 8.0 x 1.6 mm(图 5)。

图 5:Murata Electronics 的 LBAA0QB1SJ-296 模块集成了 Semtech SX1262 LoRa 收发器和运行预加载 LoRaWAN 协议栈的 STMicroelectronics STM32L072 微控制器,可提供完整的 LoRaWAN 连接解决方案。(图片来源:Murata Electronics)


该模块采用 3.3 V 单电源,125 kHz 带宽耗电仅 15.5 mA,而在相同带宽和最大扩频因子下,数据包错误率为 1%,接收器灵敏度为 -135.5 dBm(分贝数基准为 1 mW)。在 LoRa 的线性调频扩频技术实施中,扩频因子被定义为每比特的线性调频数。在传输方面,该模块可提供高达 +21.5 dBm 的传输功率,而最大传输功率时的功耗为 118 mA。

LBAA0QB1SJ-296 模块支持 LoRaWAN A、B 或 C 类设备,提供多种低功耗操作模式,使开发人员能够平衡性能和功耗。对于电池供电的终端设备(通常以 A 类或 B 类运行),该模块可在超低功耗模式下运行,实时时钟运行时的功耗仅约为 1.3 µA,因此可运行数年之久。

快速开发 LoRaWAN 连接设备

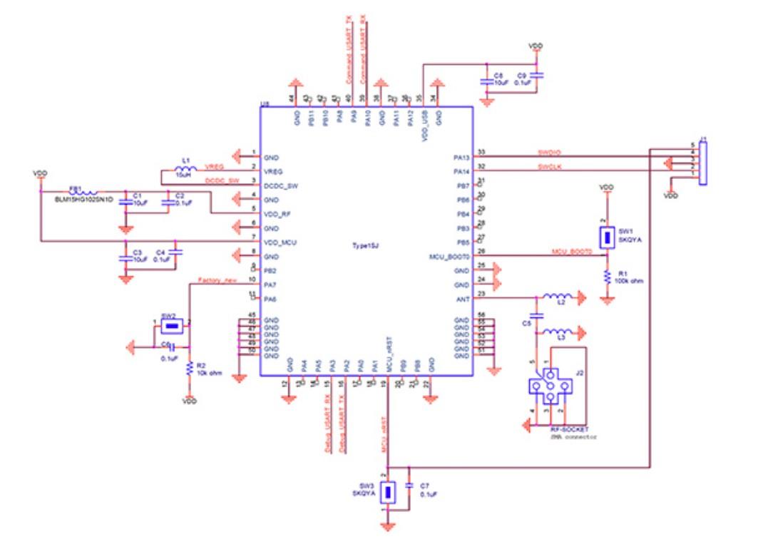
使用 LBAA0QB1SJ-296 模块为终端设备系统添加 LoRaWAN 连接相对简单。在硬件方面,该模块通过模块的通用异步接收器/发送器 (UART) 接口与终端设备主机处理器相连。除了用于主机通信的 UART 接口外,该模块只需要一个外部天线和一些其他元器件,就能提供一个完整的 LoRaWAN 硬件子系统(图 6)。

图 6:使用 Murata Electronics 的 LBAA0QB1SJ-296 模块,开发人员只需增加几个元器件,就能在其终端设备设计中添加经过认证的 LoRaWAN 连接。(图片来源:Murata Electronics)


在软件方面,LBAA0QB1SJ-296 模块预配置了完整的堆栈,可在 915 MHz 的 ISM 频段上运行 LoRaWAN。在运行过程中,终端设备主机处理器使用 AT 命令集管理和监控模块的工作。

虽然模块的硬件接口和预加载固件有助于加快定制开发,但 Murata 的 LBAA0QB1SJ-TEMP-EVK 评估板可让开发人员立即开始快速原型设计,并加快生产设计的开发(图 7)。

图 7:Murata 的 LBAA0QB1SJ-TEMP-EVK 评估板将 LBAA0QB1SJ-296 模块与外设和连接器结合在一起,旨在加快 LoRaWAN 连接的评估和原型设计。(图片来源:Murata Electronics)


该评估板支持板载 LBAA0QB1SJ-296 模块,该模块带多种用户接口设备,包括发光二极管 (LED)、热敏电阻和按钮。开发人员可以使用评估板上的 Arduino Uno V3 连接器添加所需的外设,从而进一步扩展评估板的功能。

要开始评估 LoRaWAN 的应用,开发人员只需安装合适的 915 MHz 射频超小型 A 版 (SMA) 天线、外部电源,并通过 USB 连接器将评估板连接到主机开发系统。

评估板启动后,开发人员可使用终端仿真程序或图形用户界面 (GUI) 测试工具测试模块的运行情况,这些工具可供注册评估板用户使用。为扩展调试,该评估板提供了串行线调试 (SWD) 和 USB 连接器,用于连接 STMicroelectronics ST-LINK 调试器/编程器。

对于端到端应用评估和软件调试,开发人员只需添加现成的 LoRaWAN 网关,即可完成评估板与应用服务器之间的通信连接。

总结

LoRaWAN 协议和基础 LoRa 技术为连接远距离终端设备提供了有效的解决方案,而不会影响有限的功率预算。Murata Electronics 的 LBAA0QB1SJ-296 模块设计可加快低功耗广域网的部署,提供了经过 LoRaWAN 认证的即用型解决方案。借助 Murata Electronics 基于 LBAA0QB1SJ-296 的 LBAA0QB1SJ-TEMP-EVK 评估板,开发人员可以快速对其 LoRaWAN 网络应用进行原型设计和评估。

******

如有任何问题,欢迎联系得捷电子DigiKey客服团队。

中国(人民币)客服
- 400-920-1199
- service.sh@digikey.com
- QQ在线实时咨询 |QQ号:4009201199

中国(美金)/ 香港客服
- 400-882-4440
- 8523104-0500
- china.support@digikey.com

Digikey WeChat QR Code

到微信搜寻“digikey”或“得捷电子
关注我们官方微信
并登记成会员,
每周接收工程师秘技,
赚积分、换礼品、享福利

头像
得捷电子

评论已关闭。

Copyright©DigiKey Electronics